🚀 NodePass 搭建教程
本文经过GPT优化,并且是使用docker部署的,给有需要的小伙伴参考。
📌 背景介绍
目前我的代理链路结构为:
阿里云(入口) → IX 中转 → 落地 VPS
过去一直使用 realm 做 TCP/UDP 转发,但现实痛点包括:
- 所有节点都需要手工 SSH 登录修改配置,运维复杂
- 缺乏端口/实例级别的流量与连接监控,仅能看到机器级别监控
- 转发链路拓扑难以可视化
因此开始寻找可观测性更强、运维自动化程度更高的转发方案。
市面上开源的两个主流转发面板是:
✔ NodePass
https://github.com/yosebyte/nodepass
优点:
- 转发组件由纯 Go 实现,依赖极少,部署轻量
- 前后端分离,易于自定义面板 / 自托管
- 支持 Docker / 二进制混合部署
- 架构灵活,server-client 模型可实现中转链路/内网穿透
- 更新维护稳定、社区活跃
缺点:
- 目前不支持多用户
✔ 哆啦A梦转发面板
https://github.com/bqlpfy/flux-panel
优点:
- 原生支持多用户
缺点:
- 作者曾删库,维护稳定性存在疑问
- 依赖
go-gost/go-gost/x(链路复杂度高) - 后台为 Java + MySQL,部署较重
综合对比后,最终选择 NodePass。
🧠 NodePass 关键概念(新手必须理解)
NodePass 由三种运行模式组成:
1. Master(主控 / 控制平面)
- 提供 RESTful API
- 用来管理 server / client 实例
- 由 NodePassDash(前端)进行调用
Master 不参与数据转发,只负责下发配置与管理实例。
2. Server(服务端 / 入口端)
负责以下任务:
- 监听来自 Client 的连接
- 当有请求进入 server 时,将请求转发给一个可用的 client 执行
- 在 server-client 架构中,server 始终是“入口”
📌 Server 不能单独工作,必须有 Client 连接它。
3. Client(客户端 / 出口端)
- 主动连接 Server(适用于内网/无公网)
- 接受 server 分配的任务,执行真实请求
- 可直接作为“转发节点”,本地监听端口并转发
📌 Client 既可以接收 server 的流量,也可以直接对接本地其他服务程序(例如反代、端口转发)。
🔧 总结一句话:
| 角色 | 功能 | 是否可单独转发 |
|---|---|---|
| Master | 管理实例 | ❌ |
| Server | 等待 Client 并转发 | ❌(必须有 Client) |
| Client | 主动连接 Server 或直接监听端口转发 | ✔ |
这就是为什么:
- Server ↔ Server 不可互联
- Server ↔ Client 必须成对出现
- 纯 Client 模式可以完成大多数转发
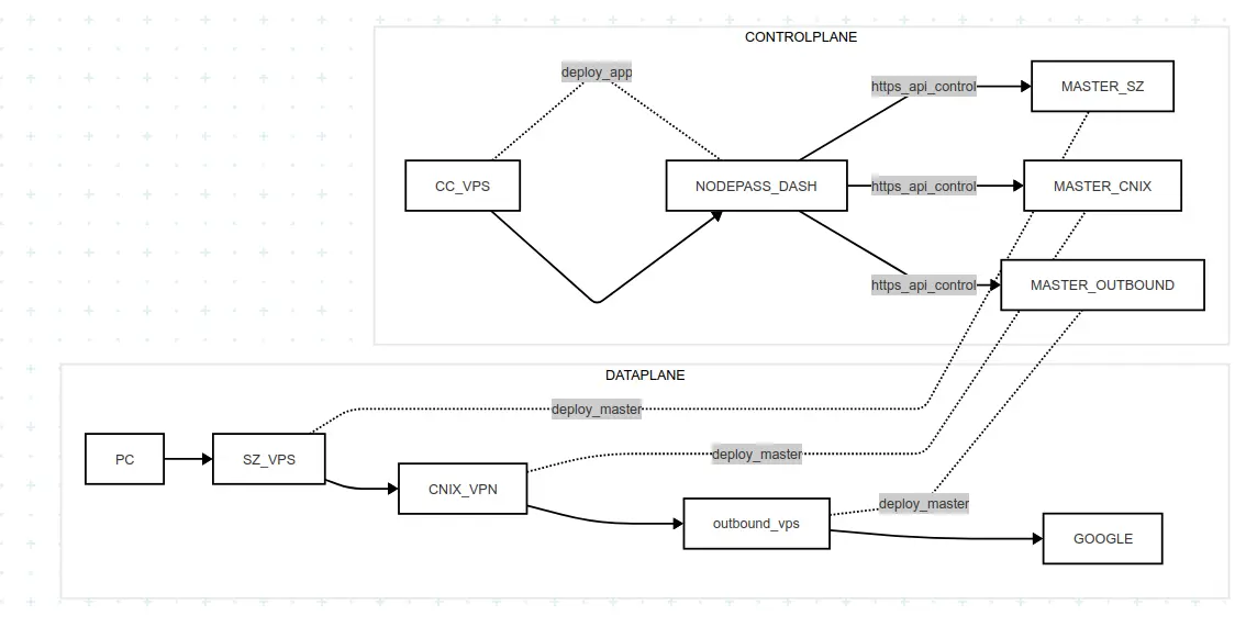
🏗️ 架构设计(推荐新手阅读)
NodePass 架构分成 控制平面(Control Plane) 和 数据平面(Data Plane):
🔷 数据平面(Data Plane)
你的真实流量从入口到落地的链路,例如:
用户 → SZ VPS → IX VPS → 出口 VPS → Google
这部分完全由 server / client 实例完成,Dash 不参与。
🔶 控制平面(Control Plane)
主要负责管理每台机器的 master:
控制 VPS(CC) → NodePassDash → 各主控(Master)
你在控制 VPS(CC)部署 NodePassDash,通过 API 统一管理所有分布式节点。
📈 架构示意(Mermaid)

🛠️ 部署指南(新手可直接照做)
🟦 面板部署(NodePassDash)
我使用 Docker + Cloudflare Tunnel 暴露 Dash(无需自己管理 HTTPS 证书)。
services:
nodepassdash:
image: ghcr.io/nodepassproject/nodepassdash:latest
container_name: nodepassdash
volumes:
- /etc/localtime:/etc/localtime:ro
- ./db:/app/db
restart: unless-stopped
expose:
- "3000"
networks:
- vw-net
cloudflared:
image: cloudflare/cloudflared:latest
restart: unless-stopped
environment:
- TUNNEL_TOKEN=XXXX
command: tunnel --no-autoupdate run
depends_on:
- nodepassdash
networks:
- vw-net
networks:
vw-net:
driver: bridge
初始化用户名/密码会在容器日志中输出。
🟩 普通主控部署(带公网)
主控负责下发配置,使用 Docker 最方便。
注意事项:
- 建议开启 TLS(
&tls=1)提升安全性 - 推荐使用
network_mode: host(NodePass 需要绑定任意端口)
services:
npmaster:
image: ghcr.io/yosebyte/nodepass:latest
container_name: npmaster
environment:
- TZ=Asia/Shanghai
command:
- master://0.0.0.0:9090?log=info&tls=1
network_mode: host
volumes:
- ./nodepass-master-data:/gob
restart: unless-stopped
部署成功后,访问日志中会看到:
API Key created: xxxxxxxxxxxxx
把 API Key 填入 Dash 即可。
🟨 内网主控部署(如 IX VPS)
IX 无公网,无法被 Dash 直接访问,因此必须依赖 Cloudflare Tunnel。
配置要点:
- 内网 master:关闭 TLS(
&tls=0) - Cloudflared 通过
host.docker.internal访问宿主网络 - 用 config.yml 指定本地路由
docker-compose.yml
services:
npmaster:
image: ghcr.io/yosebyte/nodepass:latest
container_name: npmaster
environment:
- TZ=Asia/Shanghai
command:
- master://0.0.0.0:9090?log=info&tls=0
network_mode: host
volumes:
- ./nodepass-master-data:/gob
restart: unless-stopped
cloudflared:
image: cloudflare/cloudflared:latest
restart: unless-stopped
environment:
- TUNNEL_TOKEN=XXX
depends_on:
- npmaster
extra_hosts:
- "docker.internal:host-gateway"
volumes:
- ./config.yml:/etc/cloudflared/config.yml:ro
config.yml
ingress:
- hostname: npmaster.yourdomain.org
service: http://docker.internal:9090
- service: http_status:404
CF → docker.internal → 宿主机 → NodePass API 链路即可打通。
🔗 实例串联(Data Plane)
由于我的节点都可以互相访问,不需要 server-client 链式代理,全部使用 client 模式即可完成中转。
如果需要:
- 负载均衡
- 多节点 relay(A → B → C)
- 内网穿透
则需要合理组合 server-client,但不是本教程范围。
🎉 总结 / 后记
NodePass 结构清晰、轻量、易于扩展。 通过 Master + Dash,可以把所有节点的转发配置集中化管理,解决:
- 手写转发配置
- 手工 SSH 部署
- 端口/流量不可观测
- 节点分散运维
《NodePass 搭建教程给有需要的小伙伴参考》留言数:0